Welcome to FRAJ Music

With FRAJ, you can learn to Beatbox with an award-winning beatboxer. Our experienced music teacher in Aberdeen is here to help you unlock your musical potential and achieve your goals.

What's new?

Beatbox Lessons

Personalised Beatbox lessons to enhance your skills and confidence.

Music Videos

Check out FRAJ's music videos and other content.

 

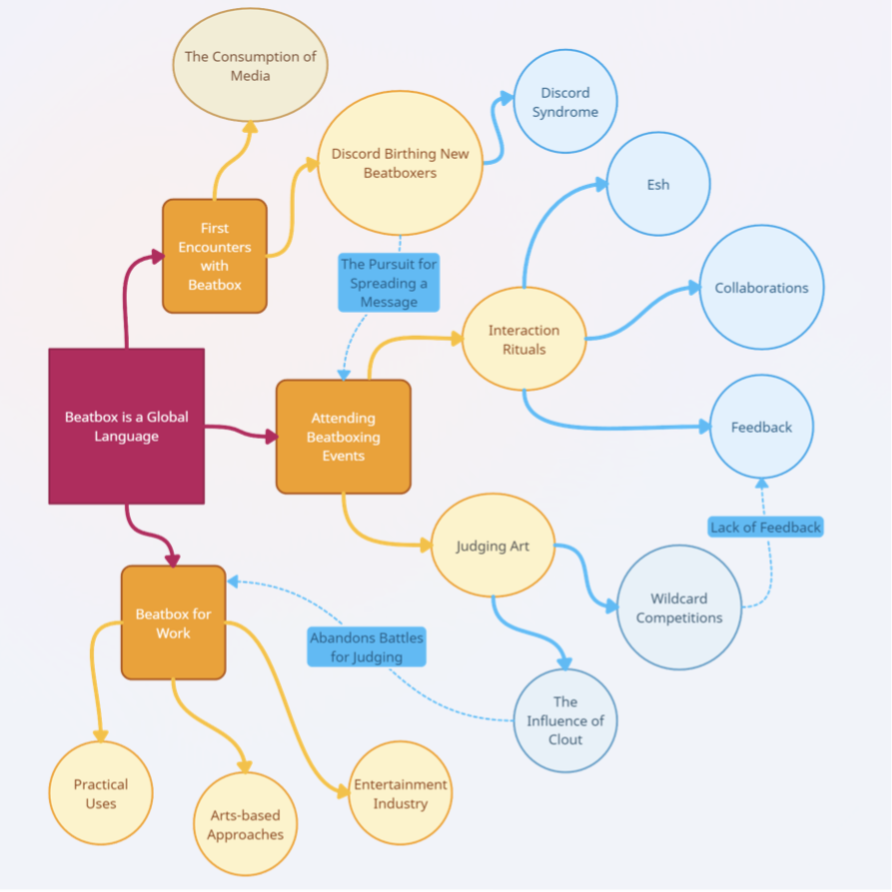
Research in Beatboxing

Read FRAJ's dissertation on beatboxing culture.

 

Frequently Asked Questions

What is Beatbox?

Beatboxing is a musical art form that uses the mouth and vocal tract to imitate percussion and other sound effects to create music.

Do you provide online lessons?

Yes, we offer online lessons for your convenience.

How can I schedule a lesson?

You can schedule a lesson by contacting us through our website or by our social media accounts.

“We loved having you [FRAJ] and a lot of the feedback had beatboxing as one of the favourite activities”

[Whizz Kidz Charity Representative]

Contact us

Get in touch with us today to start your musical journey!

Check out our socials!

FRAJ Music
Aberdeen, United Kingdom

About us

FRAJ Music is dedicated to providing musical education to students of all ages and levels. Our goal is to inspire a love for music and help individuals achieve their Beatbox aspirations. With a focus on personalised instruction and a supportive learning environment, we are committed to helping you reach your full vocal percussive potential.

Create Your Own Website With Webador